詳解-運算放大器中“軌到軌”的作用-KIA MOS管
信息來源:本站 日期:2022-02-16
設計放大電路時,隨著信號的幅度的增大,輸出信號逐漸增大。但會遇到下面兩種情況:
1)當輸出信號增大到一定程度時,雖然此時的輸出信號幅度還沒有達到電源軌,但輸出信號已經飽和,如圖 1。
2)當供電電壓一定時,隨著負載阻抗的減小,輸出信號出現飽和。
圖1輸出超過電源范圍的失真信號
上述兩種情況是由于放大器的輸入范圍與輸出范圍這兩個參數影響了放大電路。
輸入電壓范圍(Input VoltageRange)
使得放大器能夠正常工作的最大的輸入電壓范圍。通常我們也將其稱為放大器的輸入軌。
圖2 ADA4004數據手冊
圖 2所示為ADA4004在正負5V供電的情況下,其輸入的電壓軌為-3.5V到+3.5V。那么在這種供電情況下,輸入電壓超過這個范圍輸出信號將出現失真。
輸出電壓范圍(Output VoltageRange)
在給定供電電壓與特定負載的情況下,輸出電壓的最大范圍。
圖3 LTC2063 輸出電壓范圍
在芯片的datasheet中描述輸出電壓范圍的參數通常會使用VOL來表示接近負電源軌的電壓差,使用VOH來表示接近正電源軌的電壓差。
圖3描述的是LTC2063在供電電壓為5V時當負載為499K時,典型的VOL為0.1V,VOH為0.15V。那么也就是這種情況下輸出的電壓范圍的典型值為0.1V-4.85V。
充分利用電源軌
在一些特殊的場合,如穿戴設備,由于采用鋰電池供電,并且需要考慮到尺寸等問題,因此通常其供電電壓并不高。如采用鋰電池3.7V供電,在這種情況下,為了盡可能的使信號的幅度大就需要充分利用系統所提供的電源軌。
在這種低壓單電源供電的情況下,希望放大器能夠正常處理接近電源軌的輸入信號,因此就需要輸入軌到軌(Rail to RailInput)放大器。
這種放大器的輸入范圍允許接近電源軌,當然通常只能是接近并不能達到電源軌。也存在一些特例,有的放大器允許輸入的電壓的范圍超過電源軌,這類放大器通常是由于內部做了電荷泵升壓。
軌到軌輸入放大器的輸入特性
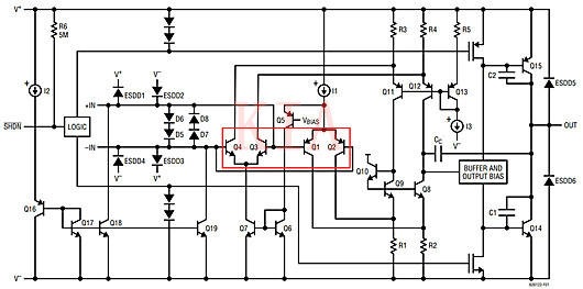
由于在放大器的輸入級設計了互補差分輸入拓撲,圖 4是ADI的LTC6261放大器的簡圖,其中Q1~Q4構成了互補差分輸入對管。
在其輸入級存在兩對差分對,當放大器的輸入信號接近負的電源時,輸入的P管(Q1 & Q2)導通同時N管(Q3 & Q4)關閉,此時是由P差分對來提供差分信號給放大器內部的中間級。
當輸入信號接近正電壓軌時,輸入差分對中的N管導通而P管關閉,此時是由N差分對來提供差分信號給放大器內部的中間級。
圖4 LTC6261內部簡圖
軌到軌輸入放大器使用注意事項
看起來,軌到軌輸入是一個很好的解決放大器輸入級信號范圍的方法,但是在使用這種放大器的時候需要注意到,由于輸入差分對中的P管與N管的失調電壓不同,因而會導致放大器的輸入失調電壓(Input OffsetVoltage)會在切換點發生變化。
圖5 LTC2063共模輸入電壓與輸入失調電壓的關系
圖5是ADI的LTC2063在不同供電電壓的情況下共模輸入電壓與輸入失調電壓的關系,從圖中可以看出來:在5V供電的情況下,輸入信號為4.2V左右時發生切換,此時失調電壓發生變化。在1.8V供電的情況下,輸入信號為1V左右時發生切換,輸入失調電壓發生變化。
因此在設計精密放大電路時需要注意,當輸入的信號包含了切換點的電壓時,那么放大器的失調電壓會發生變化,因此需要判斷這個失調電壓是否足以影響到我們關心的信號精度。
這些情況不用軌到軌輸入放大器
在設計電路的時候,仔細的考慮是否真的需要使用輸入軌到軌的放大器。
1)當設計時候如果增益不為單位增益,那么通常就不需要輸入軌到軌,因為輸出信號是不會大于電源軌的,因此當放大電路存在大于1的增益時,其輸入信號必定小于電源軌。
2)通常對于反向放大電路也是不需要輸入軌到軌放大器的,因為對于反向放大電路而言,其共模輸入電壓是一個定值,并且這個電壓值等于放大器的同相端的電壓。
3)在單電源電路中我們通常會通過放大器的同相端配置一個偏置電壓,并且使得這個偏置電壓符合放大器的輸入共模范圍,因此不需要使用輸入軌到軌放大器。
聯系方式:鄒先生
聯系電話:0755-83888366-8022
手機:18123972950
QQ:2880195519
聯系地址:深圳市福田區車公廟天安數碼城天吉大廈CD座5C1
請搜微信公眾號:“KIA半導體”或掃一掃下圖“關注”官方微信公眾號
請“關注”官方微信公眾號:提供 MOS管 技術幫助
免責聲明:本網站部分文章或圖片來源其它出處,如有侵權,請聯系刪除。
