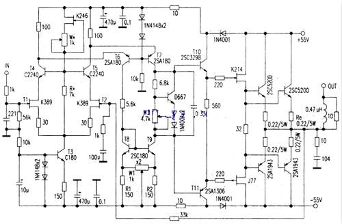
本電路力原理圖如圖所示,場效應管T1、T2組成差分輸入,并且分別和T4、T5構成了...本電路力原理圖如圖所示,場效應管T1、T2組成差分輸入,并且分別和T4、T5構成了沃爾曼電路,使本級具有很好的線性并能有效地消弭“厄雷效應”(晶體管Vce的變化惹起...
地址譯碼器相當于“與邏輯矩陣”,ROM 存儲矩陣相當于“或邏輯矩陣”,整個存儲...地址譯碼器相當于“與邏輯矩陣”,ROM 存儲矩陣相當于“或邏輯矩陣”,整個存儲器是一個“與或”矩陣。一般情況下,“與矩陣”是不可編程,而“或矩陣”是可編程的...
場效應管放大電路的結構及功能特點,分析和識讀放大電路中各種關鍵元器件的作用...場效應管放大電路的結構及功能特點,分析和識讀放大電路中各種關鍵元器件的作用以及信號經過放大電路后的輸出狀態,基于場效應管的恒流源電路原理圖所示,電流經過...
場效應管的應用很廣,能夠用于調制、放大、阻抗變換、穩流、限流和自動維護等電...場效應管的應用很廣,能夠用于調制、放大、阻抗變換、穩流、限流和自動維護等電路中,下面以結場型場效應管為例,扼要引見幾種常用的應用電路。一、直流小信號調制...
KIA4820 N溝道 MOSFET 9A /200V TO-220、252封裝,KIA4820增強型硅柵功率MOSFET...KIA4820 N溝道 MOSFET 9A /200V TO-220、252封裝,KIA4820增強型硅柵功率MOSFET的高電壓設計,高速功率開關應用,如高效率開關電源,有源基于半橋拓撲結構的功率因...
若某腳與其他兩腳間的正反壓 降均大于2V,即顯示"1",此腳即為柵極G。再交...若某腳與其他兩腳間的正反壓 降均大于2V,即顯示"1",此腳即為柵極G。再交換表筆測量其余兩腳,壓降小的那次中,黑表筆接的是D極(漏極),紅表筆接的是S極...