2300是設計供音響使用的功率放大器,在5.7V電源電壓時推動4Ω負載可以輸出2Wx2...2300是設計供音響使用的功率放大器,在5.7V電源電壓時推動4Ω負載可以輸出2Wx2(THD=1%)的功率。使用CMOS 工藝制造,靜態時耗電極低,在音響特性方面諧波失真率可低...
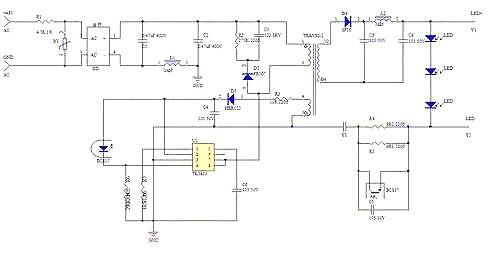
先從一個完整的LED驅動電路原理圖講起。本文所用這張圖是從網上獲取,并不代表...先從一個完整的LED驅動電路原理圖講起。本文所用這張圖是從網上獲取,并不代表具體某個產品,主要是想從這個圖中,跟大家分享目前典型的恒流驅動電源原理,同時跟...
太陽能路燈是以太陽能作為電能供給用來提供夜間道路照明,燈桿與電池組件一體化...太陽能路燈是以太陽能作為電能供給用來提供夜間道路照明,燈桿與電池組件一體化設計,具有抗風能力,內部采用智能化充放電和微電腦光、時控制技術。太陽能路燈采用...
電池充電器形色各異,有的使用電源線,有的不使用。直接插入式充電器不使用電源...電池充電器形色各異,有的使用電源線,有的不使用。直接插入式充電器不使用電源線,電源插頭和充電器外殼構成一完整部件,其重量靠墻上插座來承載,市場上常見的“...
常見電動車充電器電路圖有三種 第一種:下圖為充電器的電路原理圖,主要由整流...常見電動車充電器電路圖有三種 第一種:下圖為充電器的電路原理圖,主要由整流濾波、高壓開關、電壓變換、恒流、恒壓及充電控制等幾部分組成。其基本原理是充電器...
電源是將其它形式的能轉換成電能的裝置。發電機能把機械能轉換成電能,干電池能...電源是將其它形式的能轉換成電能的裝置。發電機能把機械能轉換成電能,干電池能把化學能轉換成電能。發電機、電池本身并不帶電,它的兩極分別有正負電荷,由正負電...